안녕하세요 니~킥입니다.

오늘은 파킨슨병에 대한 최근 연구가 발표되었습니다. 자세한 소식 전해드리겠습니다.
✅ 인기글
쌈 채소 종류와 효능을 알아보며 맛있는 고기 쌈 하세요^^
건강진단결과서(보건증)발급 인터넷 혹은 모바일 발급 방
성격유형 테스트(MBTI·애니어그램 검사·D.I.S.C 검사·OCEAN 테스트)
만0세~2세 영아관찰척도 (어린이집 영아 관찰 및 평가)
먹태와 황태 차이? (명태&황태&먹태) 그리고, 황태 효능
적은 월급 부담 줄여주는 두루누리 사회보험!(보험료 80% 지원)
파킨슨병 증상 예측 가능하다!

주위에서 파킨슨병에 대해 들어보신 적이 있으신가요? 파킨슨병에 걸리면 손 떨림, 근육 경축, 보행 이상, 구부정한 자세 등 동작이 느려지는 다양한 운동증상이 나타납니다. 60세 이상 인구의 1.2% 이상에서 파킨슨병이 나타날 만큼 파킨슨병은 매우 흔한 퇴행성 뇌 질환입니다. 파킨슨병은 중뇌 흑색질에 존재하는 도파민 분비 신경세포가 죽어서 발병하게 됩니다. 흑색질에서 만들어진 도파민은 선조체라는 뇌 부위에 작용하여 신체의 운동기능을 조절하는데, 흑색질의 도파민 세포가 없어지면 운동기능이 떨어지고 파킨슨병 증상이 나타나게 됩니다. 인구 고령화가 나타남에 따라 그 심각성이 점점 커지고, 많은 연구자의 관심을 받고 있습니다.
지금까지 파킨슨병에 대한 많은 연구가 이뤄졌지만, 그 발병 원인이 명확하게 규명되지 않았습니다. 하지만, 최근 파킨슨병에 대한 3차원 게놈지도를 최초로 제시하여, 정상적이지 않은 후성유전학적 현상이 파킨슨병이 생기는 데 영향을 미친다는 것을 KAIST 생명과학과 정인경 교수 연구팀, 이정운 박사가 밝혔다고 합니다. 해당 연구는 과학기술정보통신부, 서경배과학재단, 보건복지부의 지원을 받아 수행되었다고 합니다.
유전자 발현 변화가 질병으로 이어질 수 있다!
연구결과를 알아보기 전에, 무척 중요한 연구 대상인 "전사체(RNA)"와 "cRE(cis-Regulatory Element)에 대해 알아보겠습니다.
먼저, DNA란 생명의 청사진인 유전자를 포함하는 유전정보를 보관하는 책입니다. 세포 안에서 최대 손상되지 않게, 외부물질의 접근이 제한되는 핵이라는 구조물 안에 소중히 보관되어 있습니다. 생명물질을 만드는 역동적인 일들은 핵 밖에서 일어나지만, DNA가 그 매개체의 역할을 담당합니다.
RNA는 청사진(유전자)을 복사해서 핵 밖으로 정보를 전달해 생명 부품이 복사물을 기반으로 제작되게 하는 전령입니다. 이 역할이 RNA의 가장 중심적인 역할입니다. 우리 몸은 필요에 따라 혹은 환경에 따라 각기 다른 조합의 RNA들, 전사체들을 만들어 내는데, 이 전사체가 결국 신체의 변화와 유지를 결정하므로 그 전사체를 분석하는 것은 무척 중요합니다. RNA의 양과 종류를 분석하는 것은 곧 어떤 유전자가 발현되어서 어떻게 우리 몸에 영향을 미치는지를 추정할 수 있게 합니다. 예를 들어, 건강한 사람과 파킨슨병 환자의 세포 전사체를 분석했는데 파킨슨병 환자에게서 특정 유전자 발현이 더 높았다면, 그 유전자 발현이 파킨슨병과 연관이 있음을 추측할 수 있습니다. 해당 유전자의 기능을 알고 있다면, 어떤 기능이 향상되어 파킨슨병을 유도하는지, 혹은 파킨슨병의 증상을 일으킬는지를 예측할 수 있게 됩니다.

또한, DNA가 생명의 청사진인 유전자들을 포함하고 있다고 했는데, 30억 염기쌍으로 이뤄진 DNA 중에서 유전자인 부분은 고작 5~10%에 불과합니다. 나머지 부분은 유전정보가 번역되어 단백질로 되지 않는, 비번역 부위인 것입니다. 이 비번역 부위의 기능들은 다 밝혀지지 않았지만, 그중에서 cRE(cis-Regulatory Element)라고, 주변 유전자들의 전사체를 조절하는 역할을 담당하는 부분이 주목받고 있습니다. 좀 전 전사체(RNA)가 중요하다고 했는데, cREs가 유전자 발현을 억제한다면 전사체가 잘 생성되지 않을 것이고, 해당 유전자는 제 기능을 잘 못하게 되는 것입니다.
반면 cREs가 너무 활성화된다면, 전사체가 많이 생성되고 해당하는 생명부품들이 과잉으로 생성되어 우리 몸에 영향을 줄 것입니다. cREs는 우리 몸의 생명물질들의 양을 조절하는 데 무척 중요한 부위이며, cRE의 교란이 질병 유전자 발현에 많은 영향을 준다는 것이 알려져 있습니다. 특히, DNA를 돌돌 감고 있어 DNA에 전사 관련 물질들이 접근하는 것을 조절하는 히스톤 단백질의 조절에 장애가 생기는 것이, cREs와 유전자와의 관계들을 분석해서 파키슨병 환자에게서 어떤 유전자가 많이 발현되는지, 파킨슨병 위험 유전자를 밝히고, 이 유전자들이 어떤 역할을 하여 파킨슨병을 일으킬 것인지 분자 메커니즘을 예측했습니다.
파킨슨병 발병 3차원 게놈 지도 제시
그 연구 결과 살펴보기
이제 연구에 대해 좀 더 자세하게 알아보도록 하겠습니다. 연구의 목적은 건강한 사람과 파킨슨병 환자의 세포들 전사체, cERs를 분서해 cRE의 조절 장애가 어떻게 파킨슨병에 영향을 미치는지 그 분자 메커니즘 등 파킨슨병에 대한 자세한 정보들을 알아내는 것이었습니다.
해당 연구는 전사체 분석으로 파킨슨병 특이적 유전자를 프로파일링하고, 조절되지 않은 cRE가 해당 유전자들의 발현에 영향을 미침을 밝히고, 그로 인해 발현에 변화가 생긴 유전자들을 모듈로 묶어, 파킨슨병에 걸렸을 시 어떤 세포에서 유전자들에 변화가 생겨 파킨슨병이 나타나는지 분자 메커니즘까지 확인했습니다.

조금 더 연구를 자세히 들여다보겠습니다. 파킨슨병은 뇌의 흑질 도파민세포 소실로 주 증상이 나타나기 때문에, 건강한 사람과 파킨슨병 환자의 흑질 세포들의 전사체와 후성유전학적 차이(DNA 서열이 아닌 구조 변호로, 전사물질 접근에도 영향을 미쳐 전사체 생성량에 영향을 줌)를 분석했습니다. 연구진들은 건강한 대조군과 파킨슨병 환자로부터 얻은 113,207개 이 핵을 프로파일링 하여 데이터를 얻었습니다. 그래서 어떤 종류의 세포들이 어떤 유전자 발현패턴을 보이고, 어떤 후성유전체를 갖는지 알 수 있었다고 합니다.
파킨슨병 유전자로 몇 가지의 유전자들이 이미 알려져 있는데, 해당 연구에서는 파킨슨병 환자의 전사체를 분석해서 656개의 유전자가 파킨슨병 환자 공통으로 상향 조절되거나 하향 조절됨을 우선 살펴보았습니다. 미토콘드리아 기능, 성상교세포의 신경 발생 조절, 미세아교세포의 면역 반응 등에 관여하는 유전자들이 억제되었고, 자기 포식, 단백질 접힘 및 안정화, 세포분화 등의 기능을 담당하는 유전자들은 활성화됨을 볼 수 있었다고 합니다. 파킨슨병으로 일어나는 유전자가 발현 변화가 여러 뇌세포의 면역 적용과 관계되어 있다는 것을 추측할 수 있는 부분입니다.
이제 연구의 목적에 맞게, 이 유전자들이 어떻게 cRE와 관련이 있는지 살펴보아야 합니다. 해당 연구에서는 히스톤 상태를 조사해서 통제되지 않는 비정상 cRE를 찾아냈다고 합니다. 그리고 조절되지 않는 cRE와 앞서 찾았던 파킨슨병 특이적 유전자들이 동일한 위치에 있는 것을 찾아냈다고 합니다. cRE 이상으로 인한 유전자발현 조절 장애가 파킨슨병에 영향을 미침을 시사합니다. 그리고 조절 안 되는 cRE들이 자가포식, 단백질 접힘 등의 파킨슨병 표적유전자 발현을 높이고, 학습과 기억, 수초화 등 표적 유전자들의 발현을 억제함을 밝혔다고 합니다.

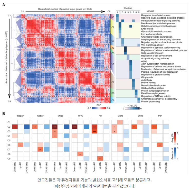
그리고 각 표적 유전자가 어떤 세포에 영향을 미치는지도 알아냈다고 합니다. 각 유전자의 도파민성 뉴런, 희소돌기세포, 성상세포, 미세아교세포 등에서 활성화됨을 알아 여러 종류의 세포들의 변화가 협동적으로 파킨슨병을 일으킴을 볼 수 있었다고 합니다. 또한, 파킨슨병 유전자들을 지질대사 관여 단백질 접힘 관여 등 여러 역할에 따라 유전자들을 9개의 모듈(C1~C9)로 분류하고, cRE의 조절문제가 어떻게 특정 모듈의 유전자들, 즉 특정 세포기능에 영향을 주는지를 살펴보았다고 합니다.
미세아교세포의 cRE가 C1(단백질 접힘, 활성산소종 대항 유전자) 조절에 관여하여, 희소돌기아교세포와 성상세포의 cRE는 C3(세포사멸 억제)를 상승시켜, 파킨슨병 진행에 따른 신호보호기작을 나타냈다고 합니다. 또한, 모든 세포유형에서 지질대사, 시냅스기능 등 파킨슨병 발병과 밀접하게 관련된 C2 모듈의 발현이 억제되었고, 면역과 병원성경로와 관련된 C6 모듈이 도파민성세포, 미세아교세포에서 활성화되었고, 신경교세포 분화를 담당하는 C7 모듈이 성상세포에서 활성화되었다고 합니다.
연구성과 및 시사점
해당 연구에서 보인 PD 유전적 변이체와 하향 조절된 cRE 사이의 강력한 연관성은 PD와 연결된 세포 과정이 유전적 변화 및 후성유전학적인 현상이 결합되어 일어남을 잘 보여줍니다. 후성유전학적 변화가 파킨슨병의 발현에 무척이나 깊은 관련이 있으므로, 파킨슨병 연구와 치료가 후성유전학적 관점에서 더욱 이뤄져야 할 것입니다.
또한, 분자네트워크에 대한 자세한 분석으로 파킨슨병에서 유전자들의 발현변화와 각 세포의 역할, 기능변화를 직관적으로 살펴볼 수 있었다고 합니다. 연구결과를 통해 희소돌기아교세포와 미세아교세포의 변화가 파킨슨병 발병에 매우 중요함을 알 수 있었다고 합니다. 두 세포유형에서 파킨슨병 위험 유전자가 상당 부분 발현이 변화했고, cRE의 변화도 많았으며, cRE 조절이상으로 발현변화가 나타나는 모듈들이 두 세포유형 역할과 관련이 깊었기 때문입니다. 이를 통해 파킨슨병 연구, 정복에 있어 희소돌기아교세포와 미세아교세포에 접근하는 것이 중요함을 알 수 있었다고 합니다.
자료 = 과학기술정보통신부
그럼 여기까지 파킨슨병에 관련된 최근 연구 결과를 소개해 드렸습니다.
감사합니다.
'건강꿀팁' 카테고리의 다른 글
| 노화성 난청 치료방법과 보청기 사용 (1) | 2023.09.19 |
|---|---|
| 쯔쯔가무시병 주의할 점 (0) | 2023.09.19 |
| 고혈압·당뇨에 좋은 음식 (1) | 2023.09.15 |
| 대상포진 음식 중 피해야할 것과 도움을 주는 것 (1) | 2023.09.14 |
| 식은땀 대처법 (1) | 2023.09.13 |
댓글